Development of Religious Moderation Learning Media Based on Augmented Reality Using Fast Corner Detection Algorithm
DOI:
https://doi.org/10.15575/kpi.v7i1.40835Keywords:
Augmented Reality Learning Media, Madrasah Ibtidaiyah (MI), Religious ModerationAbstract
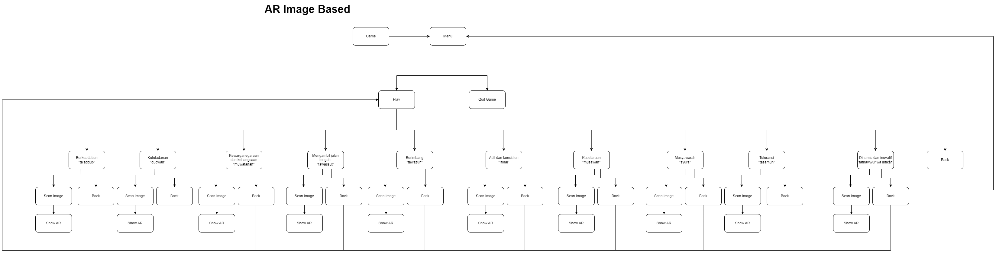
The religious moderation program aims to streamline religious life in diverse Indonesian society to create a religious society and nation that lives in peace, tolerance, and harmony. Internalization of religious moderation must be implemented in the madrasah environment to provide a strong understanding to students so that they can understand and apply the values of religious moderation in everyday life. Therefore, this study aims to develop Augmented Reality (AR)-based religious moderation learning media for madrasa students. The research method used is a modified System development life cycle (SDLC) model. The data collection technique in this study is a test. Pretest-posttest tests the product's effectiveness on learning outcomes, and observations and interviews are conducted to strengthen field data. At the same time, the participants in this study were elementary madrasah (MI) students in West Bandung Regency and Garut Regency, with 160 participants from seven schools. The selection of locations is based on the researcher's affordability and access. The results of this study indicate that the use of augmented reality (AR)-based religious moderation learning media has effectively improved student learning outcomes in religious moderation learning significantly. The results of the difference test show an Asymp. Sig. (2-tailed) value of 0.000, indicating that Ho is rejected, and Ha is accepted. This means there is a significant difference in student learning outcomes before and after the treatment using Augmented Reality (AR) learning media, with an average pre-test score of 64.94 and an average post-test score of 93.50. Therefore, this study concludes that Augmented Reality learning media can improve student learning outcomes.
References
Abdullah, S., & Noor, I. (2024). Penerapan Teknologi Augmented Reality Dalam Pembelajaran Agama Islam. Jurnal Ekonomi Dan Perbankan Syariah, 9(204), 1851–1862. https://doi.org/https://www.doi.org/10.30651/jms.v9i3.22684
Al-Khalidi, Y. S. . (2014). New paradigm of effective e-learning through system Development life Cycle structure. International Journal of Information and Education Technology, 4(2).
Amrullah, A., Farobie, O., Widyanto, R., Armiyanti, J., Ersis, L., Abbas, W., Jumriani, M., Bella, E., Potensi, E., Caulerpa, E., Pi, S., Dengan, A., Limbah, C., Air, K., Hapsari, J. E., Amri, C., Suyanto, A., Hidayati, J. R., Diponegoro, U., … Prihatini, N. S. (2020). Panduan Implementasi Moderasi Beragama Di Madrasah. Https://Medium.Com/, 4(3), 248–253. https://medium.com/@arifwicaksanaa/pengertian-use-case-a7e576e1b6bf%0Ahttps://doi.org/10.1016/j.biteb.2021.100642
Direktorat KSKK Madrasah. (2021). Panduan Implementasi Moderasi Beragama di Madrasah. Dirjen Pendis Kemenag.
Hafizah, T., Wijaya, S. E., Nasution, A. R., & Kristina, E. (2024). Persepsi Guru Pai Tentang Augmented Reality Dalam Pembelajaran PAI.
Hartati, Y. (2025). Penggunaan Teknologi Augmented Reality Dalam Pendidikan Agama Islam: Analisis Literatur Tentang Potensi Dan Tantangannya. Varible Research Journal (VRJ), 2(1).
Iddian, S. (2023). Penguatan Moderasi Beragama dalam Pendidikan Madrasah. Jurnal Arriyadhah, XX(I), 66–73.
Irsyad, M. S. (2016). Aplikasi Augmented Reality Sebagai Media Simulasi Ikatan Kimia Berbasis Android Menggunakan Metode FAST Corner Detection. Universitas Islam Negeri Maulana Malik Ibrahim.
Jumahir, Afga Sidiq Rifai, & Sarifa Suhra. (2025). Pengaruh Metode Pembelajaran Interaktif Berbasis AI dalam Meningkatkan Pemahaman Nilai-Nilai Qurani di Kalangan Siswa Sekolah Dasar. JURNAL PENDIDIKAN ISLAM AL-ILMI, 8(1), 35–43. https://doi.org/10.32529/al-ilmi.v8i1.3906
Khasanah, M. (2024). Tantangan Penerapan Teknologi Digital dalam Pendidikan Islam : Memanfaatkan Inovasi untuk Meningkatkan Mutu Pembelajaran. 2(2), 282–289. https://doi.org/10.32939/ljmpi.v2i2.4240
Lessy, Z., Widiawati, A., Alif, D., Himawan, U., Alfiyaturrahmah, F., & Salsabila, K. (2022). Implementasi Moderasi Beragama Di Lingkungan Sekolah Dasar. Paedagogie: Jurnal Pendidikan Dan Studi Islam, 3(02), 137–148. https://doi.org/https://DOI.org/10.52593/pdg.03-2-03 Naskah
Lutfiah, H. (2024). Potensi Dan Tantangan Implementasi Media Pembelajaran Pai Berbasis Augmented Reality. Berkala Ilmiah Pendidikan Volume, 4(3).
Maulidiah, P., Ahman Sya, & Lia Kusumawati. (2023). Efektivitas Media Pembelajaran Augmented Reality (AR) dalam Meningkatkan Hasil Belajar Kognitif Siswa pada Pelajaran Geografi di Kelas X SMAN 36 Jakarta. JPIG (Jurnal Pendidikan Dan Ilmu Geografi), 8(2), 75–84. https://doi.org/10.21067/jpig.v8i2.8619
Mubarak, M. M. I., Jumadi, J., & Satrio, A. (2024). Analisis Dampak Media Sosial Tiktok Terhadap Pendidikan Karakter Di Era Teknologi 4.0. J-INSTECH, 5(2), 105. https://doi.org/10.20527/j-instech.v5i2.12034
Munawir, Mukaromah, L., & Firmansyah, M. R. (2023). Urgensi Nilai Moderasi Beragama dalam Pembelajaran Sejarah Kebudayaan Islam (SKI) Di Madrasah Ibtidaiyah (MI). Fikrah: Journal of Islamic Education, 7(2), 195–208. https://doi.org/https://doi.org/10.32507/fikrah. v7i2.2422
Mustaqim, I., & Kurniawan, N. (2017). Pengembangan Media Pembelajaran Berbasis Augmented Reality. Jurnal Edukasi Elektro, 1(1), 36–48.
Nugraha, A. C., Bachmid, K. H., Rahmawati, K., Putri, N., Hasanah, A. R. N., & Rahmat, F. A. (2021). Rancang Bangun Media Pembelajaran Berbasis Augmented Reality Untuk Pembelajaran Tematik Kelas 5 Sekolah Dasar. Jurnal Edukasi Elektro, 5(2), 138–147. https://doi.org/10.21831/jee.v5i2.45497
Passerini, K., & Granger, M. J. (2000). A developmental model for distance learning using the Internet. Jounla of Computer and Education, 34(1).
Pradana, R. W. (2020). Penggunaan Augmented Reality pada Sekolah Menengah Atas di Indonesia. Jurnal Teknologi Pendidikan, 5(1), 97–115.
Pressman, R. . (2001). Software Engineering, Practitioner’s Approach. Mc Graw Hill.
Priantama, R., Wahyudin, A., & Wibowo, H. (2021). Implementasi Algoritma Fast (Features From Accelerated Segment Test) Corner Detector Untuk Pengenalan Alat Musik Tradisional Kabupaten Kuningan Berbasis Augmented Reality. Nuansa Informatika, 15(1), 81. https://doi.org/10.25134/nuansa.v15i1.3906
Rusmana, A. O. (2019). Penerapan Pendidikan Karakter di Sekolah Dasar. Jurnal Eduscience, 4(2), 74–80.
Saefuddin, A., Sumarna, C., & Rozak, A. (2023). Nilai-Nilai Moderasi Beragama dan Implementasinya dalam Pendidikan Agama Islam di Abad 21. Jurnal Ilmiah Wahana Pendidikan, 9(6), 11–17. https://doi.org/https://doi.org/10.5281/zenodo.7769740
Sangi, S. S., & Bata, J. (2023). Pengembangan Media Pembelajaran Berbasis Augmented Reality pada Materi Sistem Peredaran Darah Kelas V Sekolah Dasar. Pendas : Jurnal Ilmiah Pendidikan Dasar, 8(3), 2983–2994.
Sari, Rodiana, W., & Adi, Yogi, K. (2020). Perkembangan Augmented Reality Sebagai Media Pembelajaran Di Sekolah Dasar. Seminar Nasional Sains Lingkungan Dan Pendidikan Ke-VI, 12 Oktober 2019, 6–13.
Satzinger, W, J., Jackson, B, R., & Burd, S, D. (2002). Systems Analysis and Design: In a Changing World. Thomson Learning.
Setyawan, B., Rufi’i, & Fatirul, A. N. (2019). Augmented Reality dalam Pembelajaran IPA bagi Siswa SD. Kwangsan, Jurnal Teknologi Pendidikan, 07(01), 78–90.
Sundayana, R. (2020). Statistika Penelitian Pendidikan (Kelima). Alfabeta.
Susana, A. W., Sariyani, & Hasani, S. (2022). Penanaman Moderasi Beragama Bagi Siswa Sekolah Dasar Menuju Indonesia Bebas Criminal Terrorism Pada Tahun 2045. Wawasan: Jurnal Kediklatan Balai Diklat Keagamaan Jakarta, 3(2), 243–262. https://doi.org/10.53800/wawasan.v3i2.175
Utami, V. A., & Muqowim. (2020). Pengintegrasian Nilai-Nilai Keislaman. Jemari: Jurnal Edukasi Madrasah Ibtidaiyah, 2(2), 76–82.
Wibowo, V. R., Eka Putri, K., & Amirul Mukmin, B. (2022). Pengembangan Media Pembelajaran Berbasis Augmented Reality pada Materi Penggolongan Hewan Kelas V Sekolah Dasar. PTK: Jurnal Tindakan Kelas, 3(1), 58–69. https://doi.org/10.53624/ptk.v3i1.119
Downloads
Additional Files
Published
Issue
Section
License
Copyright (c) 2025 Ayu Puji Rahayu, E. Aris Somantri, Yana Aditia Gerhana

This work is licensed under a Creative Commons Attribution-ShareAlike 4.0 International License.
Authors who publish with this journal agree to the following terms:
-
Authors retain copyright and grant the journal the right of first publication with the work simultaneously licensed under a Creative Commons Attribution-ShareAlike 4.0 International License that allows others to share the work with an acknowledgment of the work's authorship and initial publication in this journal.
Authors are able to enter into separate, additional contractual arrangements for the non-exclusive distribution of the journal's published version of the work (e.g., post it to an institutional repository or publish it in a book), with an acknowledgment of its initial publication in this journal.
Authors are permitted and encouraged to post their work online (e.g., in institutional repositories or on their website) prior to and during the submission process, as it can lead to productive exchanges, as well as earlier and greater citation of published work (see The Effect of Open Access).
Authors retain the copyright and full publishing rights without restrictions.